Henry Zheng

University of California, Santa Barbara

Master of Science in Electrical and Computer Engineering — Expected 2027

University of California, Santa Barbara

Bachelor of Science in Electrical Engineering — Expected 2026

Fourth‑year electrical engineering student specializing in integrated circuit design and power electronics. Experience leading technical projects and lab operations, designing switched‑capacitor DC‑DC converters and analog audio systems, and communicating results through clear presentations and technical reports.

Henry Zheng

About Me

Get to know me better

About Henry

I am a fourth‑year electrical engineering student at UC Santa Barbara with hands‑on experience in integrated circuit design, power electronics, and machine learning. As a Senior Student Technician, I've led technical projects, supervised over 10 employees, and coordinated over 300 lecture spaces while improving troubleshooting efficiency by 50%.

I'm currently the Electrical Engineering Lead for a Raytheon-sponsored autonomous vehicle program, building a UAV-UGV system for autonomous navigation and target identification. I lead electrical planning for a 10-person team, set technical standards, and present weekly progress. On the hardware side, I architected the vehicle power system (LiPo to DC-DC conversion, power distribution) and integrate AI using the BrainChip Akida neuromorphic processor for low-power object detection.

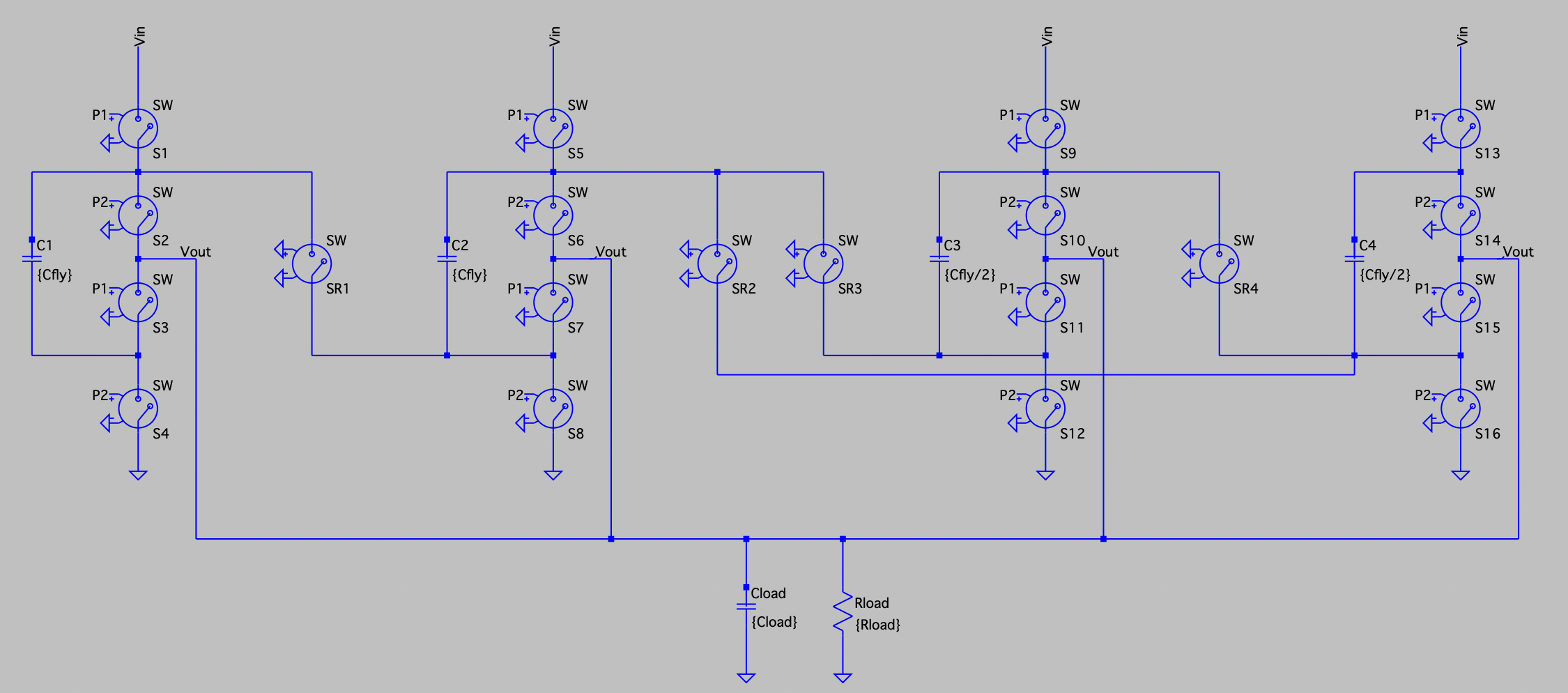
Previously, I worked on inverse design of diffractive optical elements and metasurfaces, where I optimized MATLAB models grounded in electromagnetic theory and presented results to 50+ researchers. My current work also includes series-parallel switched-capacitor DC-DC converters, achieving up to 92% efficiency in power conversion. Across projects, I try to be the person who turns “it should work” into “it’s tested, repeatable, and ready.”

4th Year Undergraduate

Electrical Engineering

Multilingual

English, Chinese, Shanghainese

Problem Solver

Detail‑Oriented & Efficient

About Henry

Skills & Expertise

Technical skills and tools I work with

Programming

MATLAB, Python, C++, JavaScript, SystemVerilog

Hardware

Oscilloscope, Function Generator, Multimeter, Soldering, Laser Engraver

Software

LTSpice, KiCAD, Altera Quartus II, NI Multisim, ModelSim

Power & Analog

Switched‑capacitor DC‑DC design, analog amplification, measurement

Integrated Circuits

Photolithography, Mask Aligner, Profilometer, Circuit Fabrication, KiCAD, Klayout

Languages

English (fluent), Chinese (fluent), Shanghainese (fluent)

Featured Projects

Recent work and research projects

Raytheon Autonomous Vehicle Competition

Lead electrical engineering for a 10-person team building autonomous ground and air vehicles for obstacle navigation. Architected power solutions (LiPo to DC-DC, buck converter); integrated a neuromorphic processor for low-power object detection (80% accuracy). Present weekly updates to sponsors and advise on technical standards.

Autonomous Systems Power Electronics Leadership

Power Converter Project

Designed PCB and tested a series-parallel switched-capacitor DC-DC converter with multiple voltage conversion ratios (1:2, 1:3, 2:3, 3:5, 4:5) at 10 kHz–1 MHz. Optimized topology and switching in MATLAB, achieving 92% peak efficiency.

Power Electronics PCB MATLAB Research

Four-Mask NMOS Chip Fabrication

Co-led the hands-on fabrication of a fully functional silicon chip using a four-mask NMOS process, integrating photolithography, thermal oxidation, and metal deposition to build and characterize working MOSFETs, diodes, and capacitors with precise electrical measurements.

Semiconductor Fabrication NMOS

NMOS Half-Adder IC Fabrication

Designed and fabricated an NMOS-based half-adder circuit on a silicon chip using a four-mask process, integrating transistor-level logic gates through precise photolithography, oxidation, and metallization. A hands-on experience of fully custom IC design and analysis.

IC Design Logic Gates Fabrication

Inverse Design of DOE in 2D FDFD

Under Professor Hsu's research lab, focused on using modern technologies to control interactions between light and matter in complex systems. Assisted in developing computational imaging methods that can reconstruct 3D images inside an opaque scattering medium.

Research Optics Computational

MIDI Controller Project

Utilized Arduino IDE and created a C++ program that can play notes and tune songs with interactive buttons and tuners. This connects with Ableton Live music software to allow for customization to the DJ's liking. The device is infinitely expandable with additional interactive tools.

Arduino C++ Music Tech

Burger Shack Menu Application

This user-friendly restaurant menu gives customers a detailed description of each item, categorized by types of food. With user's input of the amount of money they wish to spend, the menu can provide efficient combinations of menu items for the customer to order.

Web App User Interface JavaScript

Contact Me

Let's Talk

I'm always interested in new opportunities, collaborations, and interesting projects. Feel free to reach out!